Saltar para o conteúdo principal
+351 255 389 300
geral@cm-mondimdebasto.pt
Seg. - Sex. 9h00 - 17h00
Início
Município
Orgãos Autárquicos
Câmara Municipal
Assembleia Municipal
Juntas de Freguesia
Município de Mondim
Atribuições
Presidentes de Câmara
Organograma
Identidade Gráfica
Heráldica
Gestão da Qualidade
Projetos Co-financiados
Toponímia
Recursos Humanos
Eleições
Transparência Municipal
Plano de Prevenção da Corrupção
Declaração de Política Antifraude
Estudos
Editais / Avisos
Consulta Pública
Hasta Publica
Deveres de Comunicação
Código de Conduta
Código Conduta Prevenção e Combate ao Assédio Laboral
Contratação Pública
Informação Financeira
Serviços Municipais
Ação Social
Competências - Ação Social
CPCJ
Rede Social
Banco de Voluntariado
Incentivo à Natalidade
Apoio Complementar à Natalidade
Apoio à Criança
Loja Social
CIAC
Rede Solidária Medicamento
Mondim + Saúde
Plano Municipal Igualdade
Serviço Atendimento e Acompanhamento Social
Rede Intervenção Violência Doméstica
Radar Social
Ambiente
Competências - Ambiente
Recolha Selectiva
Compostagem na Zona
Abastecimento Público
Tarifários
Adesão à Fatura Eletrónica
Comunicação de Leituras de Água
Livro de Reclamações
Educação
Educação/Ação Social Escolar
Conselho Municipal da Educação
Redução Tarifária Transportes Públicos
Proteção Civil
Competências - Proteção Civil
Estrutura das Operações
Serviço Municipal de Proteção Civil
Plano Municipal Emergência
Centro de Recursos
Riscos e Alertas
Vespa Velutina
Plano Intermun. Adaptação Alterações Climáticas
Condomínio de Aldeia
Serviço Veterinário Municipal
Competências - Sanidade Pecuária
Vacinação Antirrábica
Atas / Despachos / Editais
Habitação - Apoio
Recuperação Habitações
Oficina Móvel
Habitação Social
Tarifa Social Eletricidade
Apoio ao Arrend. Urbano
Gabinete de Apoio ao Emigrante
O Gabinete de Apoio ao Emigrante
Formulário - A comunidade emigrante mondinense
Programa Regressar
Gabinete de Apoio ao Investidor da Diáspora (GAID)
Ligações Úteis - GAE
Outros Serviços
Farmácias de Serviço
Risco de Incêndio
Tempo - Previsão
Serviços Online
Balcão Único
Serviços
Regulamentos
Outros Serviços
Avaria Iluminação Pública
A minha Rua
Newsletter
Newsletter por SMS
ePortugal
Planeamento Territorial
Alteração do PDM
2.ª Revisão do PDM
Reclassificação PDM
REOT
Planos de Urbanização
Operações Urbanísticas
ARU - Área de Reabilitação Urbana
UOPG 2 - Plano de Urbanização de Expansão da Vila
Planeamento
Portal de Informação Geográfica
PDM em vigor
1ª Alteração Simplificada PDM
Viver
Educação
Plano Mun. de Educação
Projeto Educativo
Escolas e Jardins
Serviço de Refeições
Protocolos
Juventude
Projetos
CMJ
Desporto e Lazer
Competências - Desporto e Lazer
Projectos
Parceiros
Equipamentos Municipais
C. Desportivo Municipal
Centros de Convívio
Associativismo
Saúde
Saúde
Cultura
Favo das Artes
Visit Mondim de Basto
Gastronomia
Doce de Mel
Procurar
Entrada
Município
Município de Mondim
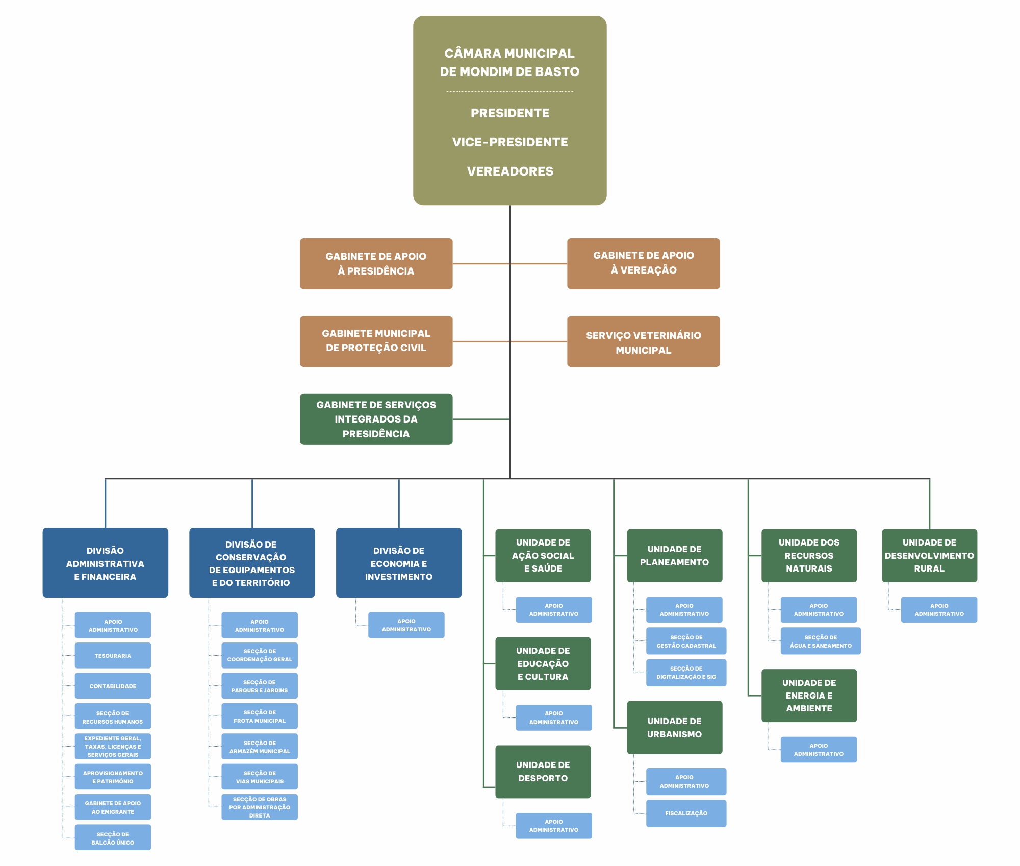
Organograma
Organograma
24 fevereiro 2025
>
Organização dos Serviços Municipais 2025
[
Consultar
]
« voltar
Este Website usa cookies. Estamos a trabalhar no sentido manter o website em conformidade com a norma RGPD. Ao continuar aceita a utilização dos mesmos.
Mais informações
Continuar
Your browser does not support JavaScript!
Início
Município
Serviços Municipais
Serviços Online
Viver
Procurar
+351 255 389 300
geral@cm-mondimdebasto.pt
Seg. - Sex. 9h00 - 17h00
Ficha Técnica
Mapa do Site
Acessibilidade
Política de Privacidade